
白銀價格續創高,馬斯克:不利工業生產。
中國先前在2025/10白銀出口超過660噸,創歷史新高,大量白銀出口導致中國的白銀庫存急劇降低,中國商務部於10/30發布的管制新聞稿顯示,本次申報及管理規範適用於2026~27年度,發文的核心表明此舉為保護資源和環境,
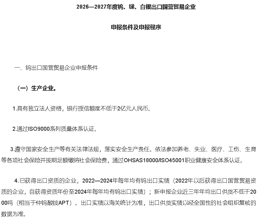
管制對象:鎢(Tungsten)、銻(Antimony)、白銀(Silver)。
企業類型:分為生產企業與流通企業兩類,兩者皆須具備獨立法人資格。
可申報的核心條件:需具備出口實績,多數企業需證明在2022~24間每年均有相關產品的出口實績,此部分數據以海關統計為準。
財務與規模門檻:
鎢出口企業(生產與流通):銀行授信額度不得低於 2億元人民幣。
白銀新申報生產企業:2024年產量需達 80噸(含)以上,西部地區可放寬至40噸(含)以上
中國雖未完全禁止出口,但限制門檻提高趨嚴,並且白銀被與鎢、銻等稀有金屬物資並列管理,顯示中國正加強對於出口節奏的調控,中國的白銀產量約佔全球白銀產量的13%,雖然中國是主要產銀國之一,並不具壟斷能力,只是仍可能影響全球工業(如太陽能板、電子零件)對白銀的採購成本與管道多樣性,

(中國商務部發文提高白銀出口門檻 資料來源:中國商務部)(註 : 以上僅為數據揭露,無推介買賣之意,投資人須自負交易風險)
上週五(26)白銀單日大漲10.24%,令市場仍關注白銀價格飆高的情況,其中,馬斯克(Elon Musk)於X上發文表示:「這可不好,銀在許多工業生產過程中都需要用到。」上週五(26)美股四大指數終場跌多漲少,漲跌幅介於-0.09~+0.05%。

(白銀兌美元 資料來源:TradingView)(註 : 以上僅為數據揭露,無推介買賣之意,投資人須自負交易風險)

(馬斯克對白銀價格飆漲情況表示看法 資料來源:Elon Musk's)(註 : 以上僅為數據揭露,無推介買賣之意,投資人須自負交易風險)

(美股四大指數表現 資料來源:美股資訊就看美股K)(註 : 以上僅為數據揭露,無推介買賣之意,投資人須自負交易風險)
上週五(26)美國無重點經濟數據公布,美元指數終場收漲0.08%,多空於12/16前低攻防,數據部分,本週留意今(29)日公布的美國11月成屋簽約銷售指數、美國12月達拉斯聯邦儲備銀行商業活動指數,
週二(30)美國10月FHFA房價指數、美國10月S&P/CS20座位未季調房價指數
週三(31)美國當週初請失業金人數
週五(1/2)美國12月標普全球製造業PMI終值

(美元指數日K 資料來源:籌碼K線)(註 : 以上僅為數據揭露,無推介買賣之意,投資人須自負交易風險)
降息風向未變,金市續創新高
金市上,「通膨、貨幣政策」仍為中長線多空的兩大施力點,中國兩會對2025經濟成長率預期目標訂在5%,不過中國須留意:
◆10月政策初顯成效,但內需仍不足(10月CPI年率翻正、PPI降幅收斂),(中國10月官方製造業PMI續收縮)
◆失業仍高(2025畢業生人數預期續創新高仍不利2025就業市場<7月畢業潮>)
◆外企離場,寫字樓空置率居高不下(3Q25重點八城租金單價再度年減)」等根本問題並未解決,雖有AI浪潮為科技業帶來重新估值的前景,仍須留意資金集中在科技股,但金、傳板塊相對難有提振的風險,恆生今(29)日收跌,續於半年線上震盪,上證今(29)日收漲,於收復季線後沿5日線墊高,

(恆生指數日K 資料來源:籌碼K線)(註 : 以上僅為數據揭露,無推介買賣之意,投資人須自負交易風險)
上週五(26)美元指數終場收漲0.08%,多空於12/16前低攻防,收復月線前,相對為美元計價的金市多方讓出表現空間,2、3、5年期美債殖利率收跌,其中3年期美債殖利率多空續爭月、季線,5年期美債殖利率月、季線續有守,於5年期確認失守季線前仍限制金市多方力道,
但美國與委內瑞拉衝突持續,經濟數據部分,雖然CPI優於市場預期,不過Fed焦點轉向就業市場下行風險,且未改變降息動向,相對有利於不孳息的金市多方,政治部份,2026/11/03為期中選舉日,預期貫穿全年的政績宣導部分,除了關稅帶動製造業回流美國以外,另一個重點落在川普(Donald Trump)過往常在提及民生物價通膨時,常借力於任內雞蛋價格、石油價格回落,藉以彰顯通膨回落,民眾可負擔生活所需必需品的部分,上週五(26)黃金/美元終場收漲1.15%,以4,531.10美元/盎司作收,續創新高。

(黃金/美元日K 資料來源:富途)(註 : 以上僅為數據揭露,無推介買賣之意,投資人須自負交易風險)
俄烏和談有進展,美、布油失守月線、5日線
油市上,供給面部分,OPEC 11/30會議紀錄顯示:「1Q26暫停進一步增產。」與先前11/02方向相同,顯示OPEC雖試圖搶回市占,但也擔憂供給過剩風險;11/13 EIA公布的油報,預計全球石油庫存將在2026年持續成長,這將在未來幾個月對油價構成下行壓力
川普(Donald Trump)過往06/23時曾經直接於自家媒體Truthsocial上公開貼文要求能源部鑽井,以增產頁岩油的方式出手干預油價,且11/17首段提及,川普(Donald Trump)表示「受惠汽油、能源價格走低,美國人民的生活成本正在大幅下降」, 12/08再度以「油價回落帶動所有價格回落」作為對抗通膨的立基點,皆強化川普(Donald Trump)透過油價控制通膨的觀望,於Fed回到2%通膨錨定點之前,不利於油價走高,
事件部分,俄烏和談動向雖有更新,烏克蘭總統澤連斯基(Volodymyr Zelensky)表示:「在與川普(Donald Trump)會晤後,美國對烏克蘭的安全保障已100 %達成協議。」但川普(Donald Trump)表示「我認為我們離目標越來越近了,也許已經非常接近了,但領土問題仍然是一些棘手的問題。」
雖然俄羅斯因烏克蘭無人機襲擊導致煉油廠停工,限制俄羅斯多個地區的汽油供應,導致下令延長汽油及柴油出口禁令至2026/02,並將適用於所有出口商,包括生產商,且將對非生產國出口柴油、船用燃料和其他瓦斯油的限制延長至同一日期,但上週五(26)日美油、布油分別收跌2.52%、2.23%,再度失守月線與5日線短均,
短期格局事件上仍宜持續留意俄烏和談進展,與俄烏和談後是否美、歐放寬對俄制裁,令俄油重返油市,中期格局重點落於英、歐、美經濟數據,以及中國經濟數據是否明顯出現復甦動能,長線上,川普(Donald Trump)第二任期內持續抨擊高油價,不利上行動能,仍維持「百元大壓為長線關鍵分水嶺」的看法。
有望成為第一個美國製造石墨商,Titan Miningy股價大漲32.38%
S&P500指數11大板塊跌6漲5,材料、房地產2大板塊終場分別收漲0.59%、0.20%,表現較佳,非消費必需品、能源2大板塊終場分別收跌0.44%、0.38%,表現較弱,

(標普11大板塊表現 資料來源:美股資訊就看美股K)(註 : 以上僅為數據揭露,無推介買賣之意,投資人須自負交易風險)
成分股中,Target、Freeport-McMoRan終場分別收漲3.13%、2.16%,表現最佳,Moderna、Texas Pacific Land Corp.終場分別收跌4.73%、2.86%,表現最弱。尖牙股部分,Meta跌幅0.64%,Amazon漲幅0.06%,Netflix漲幅0.89%,Apple跌幅0.15%,Alphabet跌幅0.22%,
道瓊成分股表現分歧,Nike、UnitedHealth終場分別收漲1.55%、1.30%,表現最佳,McDonald's、Walt Disney終場分別收跌0.85%、0.80%,表現最弱。

(道瓊成份股_部份 資料來源:美股資訊就看美股K)(註 : 以上僅為數據揭露,無推介買賣之意,投資人須自負交易風險)
費半成分股跌多漲少,台積電ADR、NVIDIA終場分別收漲1.35%、1.02%,表現最佳,Credo、Nova Ltd終場分別收跌3.57%、1.61%,表現最弱。

(費半成份股_部份 資料來源:美股資訊就看美股K)(註 : 以上僅為數據揭露,無推介買賣之意,投資人須自負交易風險)
值得留意的是,先前中國在10/09發布公開新聞稿,表示將對鋰電池與人造石墨負極材料相關物品納入出口管制名單,其中,鋰電池相關的範圍落在
高能量密度電池:重量能量密度≥300 Wh/kg 的可充放電鋰離子電池(含電芯與電池組)。
生產設備:包含卷繞機、疊片機、注液機、熱壓機、化成分容系統及分容櫃。
相關技術:用於生產上述管制電池的專門技術。
2. 正極材料相關:
磷酸鐵鋰(LFP):壓實密度≥2.5 g/cm³且克容量≥156 mAh/g的材料。
三元材料前驅體:包含鎳鈷錳(NCM)及鎳鈷鋁(NCA)的氫氧化物。
富鋰錳基正極材料。
專用設備:如輥道窯、高速混料機、砂磨機、氣流粉碎機。
3. 石墨負極材料相關:
材料種類:人造石墨負極材料,以及人造石墨與天然石墨混合的負極材料。
關鍵工藝設備:包含大型造粒釜(≥ 5 m³)、多種石墨化爐(如艾奇遜爐、連續石墨化爐)、融合包覆設備、大型噴霧乾燥設備及 CVD 回轉窯。
工藝技術:包含造粒工藝、連續石墨化技術及液相包覆技術

(中國商務部先前在10/09公布對鋰電池與人造石墨進行出口管制 資料來源:中國商務部)(註 : 以上僅為數據揭露,無推介買賣之意,投資人須自負交易風險)
而美國部分,石墨礦基本在70多年前已全部關閉,鋅生產商且跨足石墨領域的Titan Mining,先前於2025/08/28發布新聞稿,表示自己石墨產品測試符合電池、工業、國防領域規格:
電池材料:Kilbourn石墨成功加工成純度為99.99%、振實密度高、粒徑分佈良好的球形石墨(USPG),證實其適合作為鋰離子電池的負極材料。
工業產品:微粉化和提純產品純度達 99.9% 以上,滿足耐火材料、潤滑劑、汽車和特殊工業市場對品質和性能一致性要求的規格。
國防和航空航太:超高純度和加工靈活性支援符合軍用規格(MiL-spec)材料的潛在認證,包括在熱管理、複合材料、塗層和國防級儲能方面的應用。

(Titan Mining石墨產品符合電池、工業、國防領域規格 資料來源:Titan Mining)(註 : 以上僅為數據揭露,無推介買賣之意,投資人須自負交易風險)
11/05公布的第三財季營運報告顯示,季度鋅產量1,460萬磅(為可交付產量),年增76%,季度營收1,680萬美元,年增102%,並且在策略發展部分,除重提合規一事,也表示收到美國進出口銀行的意向書,擬向基爾伯恩(Kilbourne)投資高達1.2億美元,用於興建年產4萬噸的商業石墨廠。石墨示範設施調試工作已啟動,預計於4Q25完成,並於1Q26完成客戶認證。

(Titan Miningy在第三財季報告中更新石墨材料的布局進度 資料來源:Titan Mining)(註 : 以上僅為數據揭露,無推介買賣之意,投資人須自負交易風險)
於12/18宣布完成1,500萬美元機構融資,Titan Mining總裁兼首席執行官Rita Adiani表示:「此次融資使Titan Mining處於有利地位,能夠以清晰的思路和強勁的勢頭推進Kilbourne項目,有了這筆資金的支持,我們將進入下一階段,首要任務是推進可行性研究,並繼續構建一個可擴展的、以美國為基地的天然石墨平台,以滿足關鍵供應鏈的需求。」

(Titan Miningy 12月中完成機構融資 資料來源:Titan Mining)(註 : 以上僅為數據揭露,無推介買賣之意,投資人須自負交易風險)
而在中國收束戰略資源出口,並且石墨礦基本在70多年前已全部關閉,生產商貧乏的背景下,一旦Kilbourne項目開始生產石墨,就有望成為首個生產商,提供完全在美國製造的天然石墨產品,上週五(26)股價突破11/03前高後,漲幅一度擴大至63.34%,但買盤力道未能延續,終場漲幅收斂至32.38%,

(Titan Miningy 盤中 資料來源:美股資訊就看美股K)(註 : 以上僅為數據揭露,無推介買賣之意,投資人須自負交易風險)
台股盤後:連結點我 → 《【台股盤後】加權量縮軋空,資金青睞漲價、轉機股》
免責宣言
本文所供資訊僅供參考,並無任何推介買賣之意,投資人應自行承擔交易風險。
發表
我的網誌